外泌体miR-302b通过逆转衰老细胞的增殖停滞实现衰老小鼠年轻化

研究背景
●衰老的核心驱动与干预靶点
细胞衰老是机体衰老及相关疾病的关键标志,表现为细胞周期稳定停滞并分泌衰老相关分泌表型(SASP),衰老细胞(SnCs)的积累会破坏组织功能,因此靶向 SnCs 成为抗衰老干预的核心方向。
●传统抗衰老策略的局限
现有干预手段分为两类 —— 清除 SnCs(Senolytic)和抑制 SASP(Senomorphic),虽能延长寿命、改善认知,但存在明显缺陷:SnCs 随年龄增长在组织中占比升高,过度清除易导致组织损伤;抑制 SASP 则可能削弱免疫对病原体和癌细胞的监视功能,亟需新的干预思路。
●细胞衰老可逆性的新认知
传统观点认为细胞衰老是不可逆的周期阻滞,但近年研究表明,特定条件下 SnCs 可重新进入细胞周期、恢复功能,提示 “逆转 SnCs 增殖停滞” 可能成为抗衰老新路径,而这一方向的相关研究尚未充分开展。
●干细胞外泌体的潜在价值
人胚胎干细胞来源外泌体(hESC-Exos)被证实具有局部组织再生与年轻化效应,且无胚胎干细胞的致瘤风险,其富含的蛋白质、miRNA 等活性成分被预测可调控衰老与增殖过程,为靶向衰老细胞(SnCs)提供了天然载体与分子资源。
●核心靶点的功能基础
细胞周期抑制剂 Cdkn1a 和 Ccng2 通过抑制 Cdk/cyclin 复合物活性,直接介导衰老细胞(SnCs)的周期阻滞,是维持衰老状态的关键分子,为筛选靶向调控分子提供了明确方向。
综上,现有策略的局限、细胞衰老可逆性的新发现、hESC-Exos 的天然优势及核心靶点的明确,共同推动了本文 “Senoreverse” 策略的提出 —— 通过 hESC-Exos 逆转衰老细胞(SnCs)增殖停滞,实现机体年轻化。
研究思路
提出问题与策略
体外验证
体内验证
关键分子筛选与验证
长期安全性与机制总结

研究结果
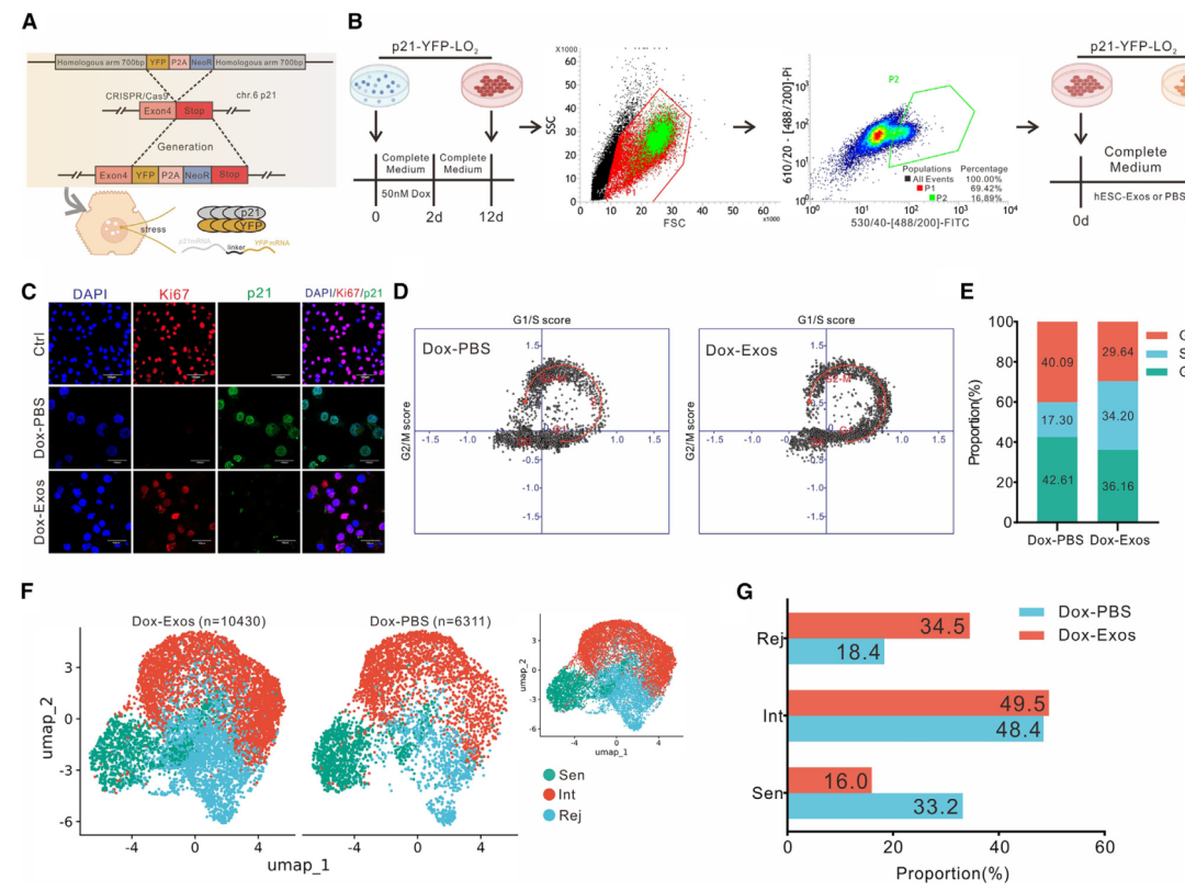
一:人胚胎干细胞来源外泌体(hESC-Exos)可使衰老的IMR-90细胞年轻化

二:人胚胎干细胞来源外泌体(hESC-Exos)在单细胞水平上逆转了衰老细胞(SnCs)的增殖停滞

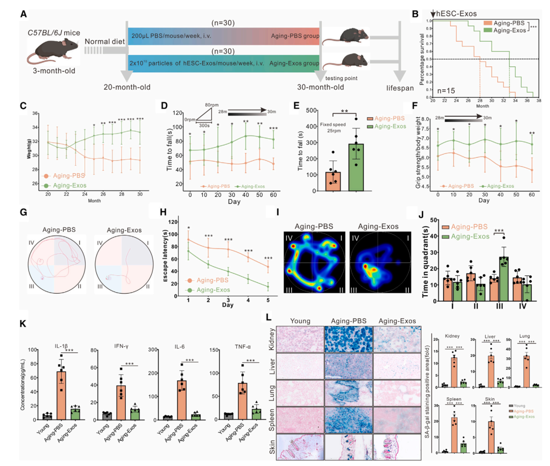
三:人胚胎干细胞来源外泌体(hESC-Exos)处理可使衰老小鼠年轻化

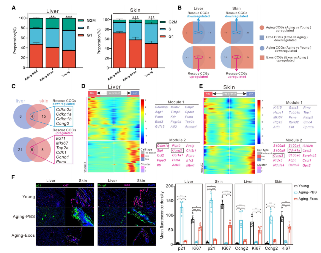
四:人胚胎干细胞来源外泌体(hESC-Exos)处理可重塑衰老小鼠的细胞增殖过程

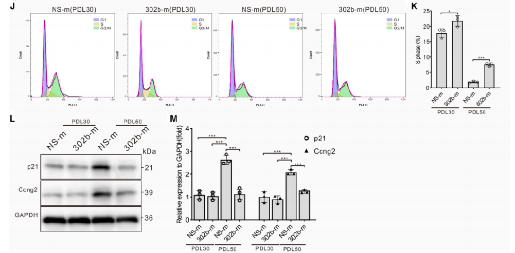
五:人胚胎干细胞来源外泌体(hESC-Exos)中富集的 miR-302b 可抑制细胞周期检查点 Cdkn1a 和 Ccng2


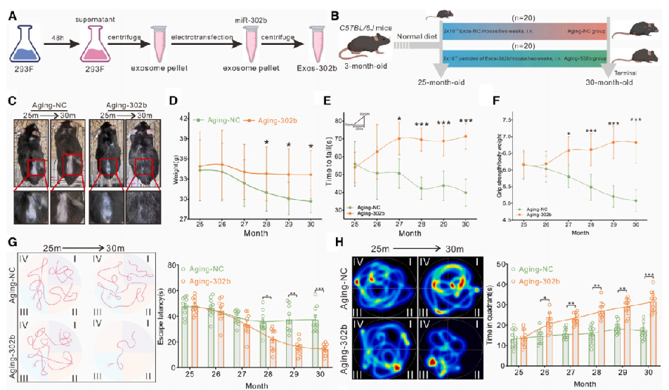
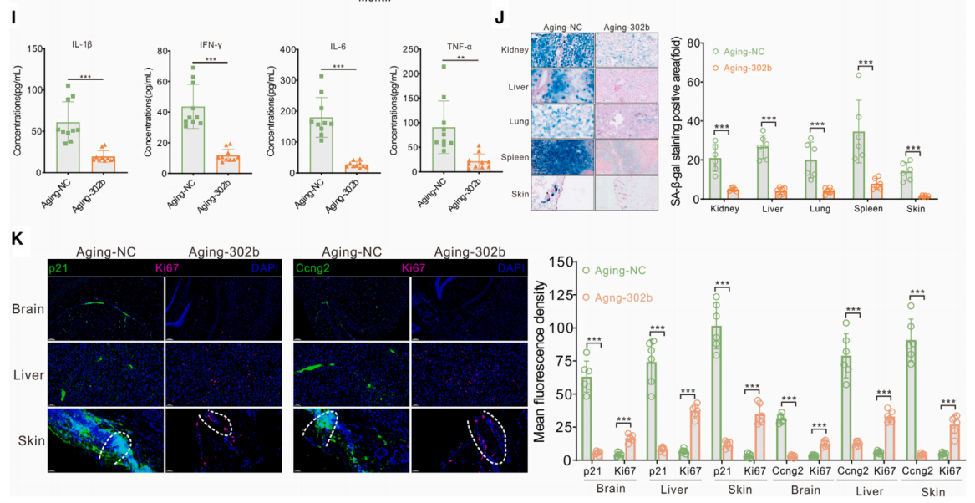
六:miR-302b 处理可使衰老小鼠年轻化


七:长期递送 miR-302b 可延缓衰老进程,且未引发安全问题


结论与讨论
END
往期推荐
