衰老的肺泡巨噬细胞促进早期肺肿瘤发生

细胞衰老程序与免疫系统的先天性成分存在因果关联。具有促肿瘤特性的衰老肺泡巨噬细胞在 Kras 驱动的肿瘤形成早期即开始积累,并通过调控抗肿瘤 T 细胞应答促进肿瘤发生。这类衰老巨噬细胞还会随自然衰老过程积聚,且在人类非小细胞肺癌(NSCLC)中也存在。
细胞衰老是衰老和癌症的核心标志,通过稳定阻滞受损细胞(含癌基因激活细胞)增殖,原本被视为抗肿瘤的保护性程序。
但衰老细胞会积累并分泌 SASP(衰老相关分泌表型),包含细胞因子、趋化因子等,长期积累可能破坏组织微环境,促进年龄相关疾病(包括癌症)。
矛盾点:虽已知衰老细胞可通过外在因素加速肿瘤生长,但体内衰老细胞的具体类型、尤其是免疫系统中衰老细胞的作用,尚未明确。
肺癌研究的关键缺口
Kras 驱动的肺癌是人类非小细胞肺癌(NSCLC)的常见类型,Kras 突变小鼠模型能模拟人类体细胞癌基因激活过程,是研究早期肺癌的理想模型,但该模型中衰老细胞的具体亚群及作用机制未知。
组织驻留免疫细胞(如巨噬细胞)是肿瘤微环境的核心组成,但这类细胞衰老后是否参与肺癌早期发生、如何调控抗肿瘤免疫,此前缺乏深入研究。
临床层面,人类早期 NSCLC 缺乏有效的干预靶点,需明确早期肿瘤发生的驱动因素,为精准治疗提供依据。
核心研究工具与前期基础
已有 INK-ATTAC 转基因小鼠模型,可通过药物选择性清除 p16 + 衰老细胞,前期研究证实该操作能延长小鼠健康寿命、延缓自发肿瘤,但未明确具体发挥作用的衰老细胞亚群。
p16INK4a 和 p21Cip1 是细胞衰老的关键调控基因,常作为衰老标志物,但二者在肿瘤微环境(尤其是免疫细胞中)的功能,以及阻断其表达对肿瘤发生的影响,仍需验证。
综上,本研究旨在填补 “免疫系统中衰老细胞亚群调控肺癌早期发生” 的研究空白,明确特定衰老免疫细胞的作用及机制,为肺癌早期干预提供新靶点。

核心对象:高表达 p16 和 CXCR1 的衰老肺泡巨噬细胞。
核心作用:在 Kras 驱动肺癌早期积累,抑制细胞毒性 T 细胞,促进肿瘤发生。
关键验证:小鼠中清除该细胞可延缓肿瘤;人类早期 NSCLC 样本中也存在该细胞。
研究意义:为肺癌早期干预提供新靶点(衰老肺泡巨噬细胞 / CXCR1)。
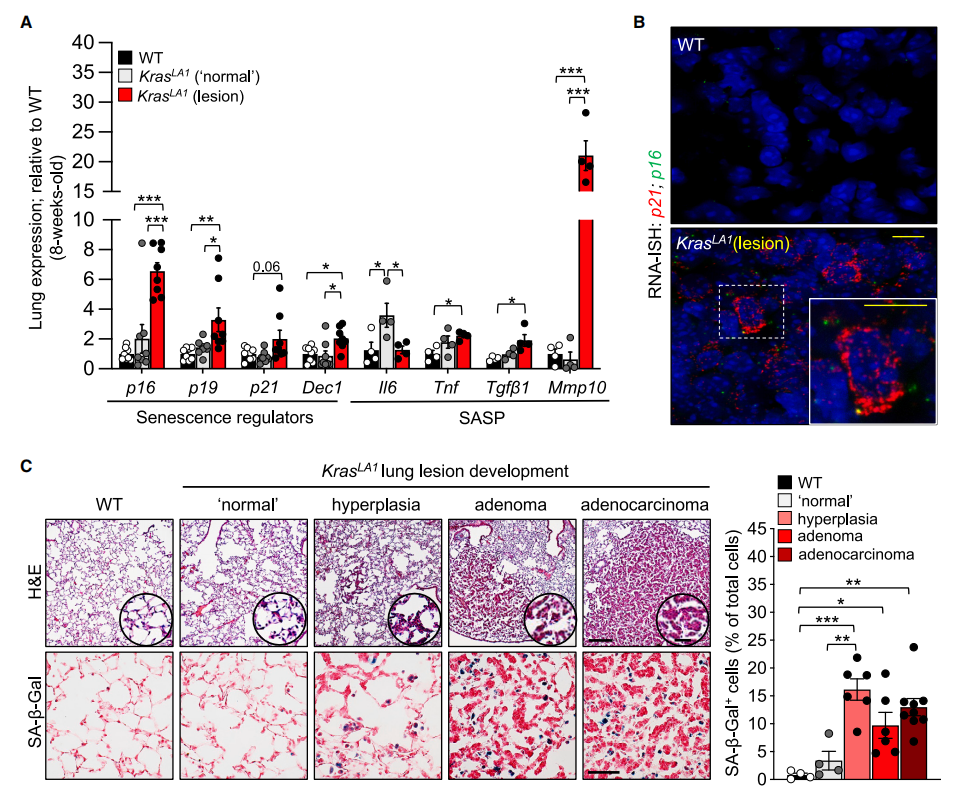
1. 致癌性 Kras 基因发生体细胞激活后,衰老细胞会大量积累。

为探究衰老对肿瘤形成的影响,选用KrasLA1(Kras)小鼠模型(自发携带KrasG12D突变,早发肺腺瘤,模拟人类NSCLC的体细胞癌基因激活)。
通过qRT-PCR、RNA原位杂交、SA-β-Gal染色,对比8周龄Kras小鼠肺病变组织、癌旁“正常”组织及野生型(WT)小鼠肺组织,发现:Kras小鼠病变组织中p16、p19、p21等衰老调控基因,Dec1(OIS标志物)及Il6、Tnfa等SASP因子表达升高,p16/p21阳性细胞增多;且各病变阶段(增生、腺瘤、腺癌)均有SA-β-Gal+衰老细胞积累,增生阶段已显著多于对照组。
综上,Kras小鼠肺肿瘤早期即存在衰老细胞积累。

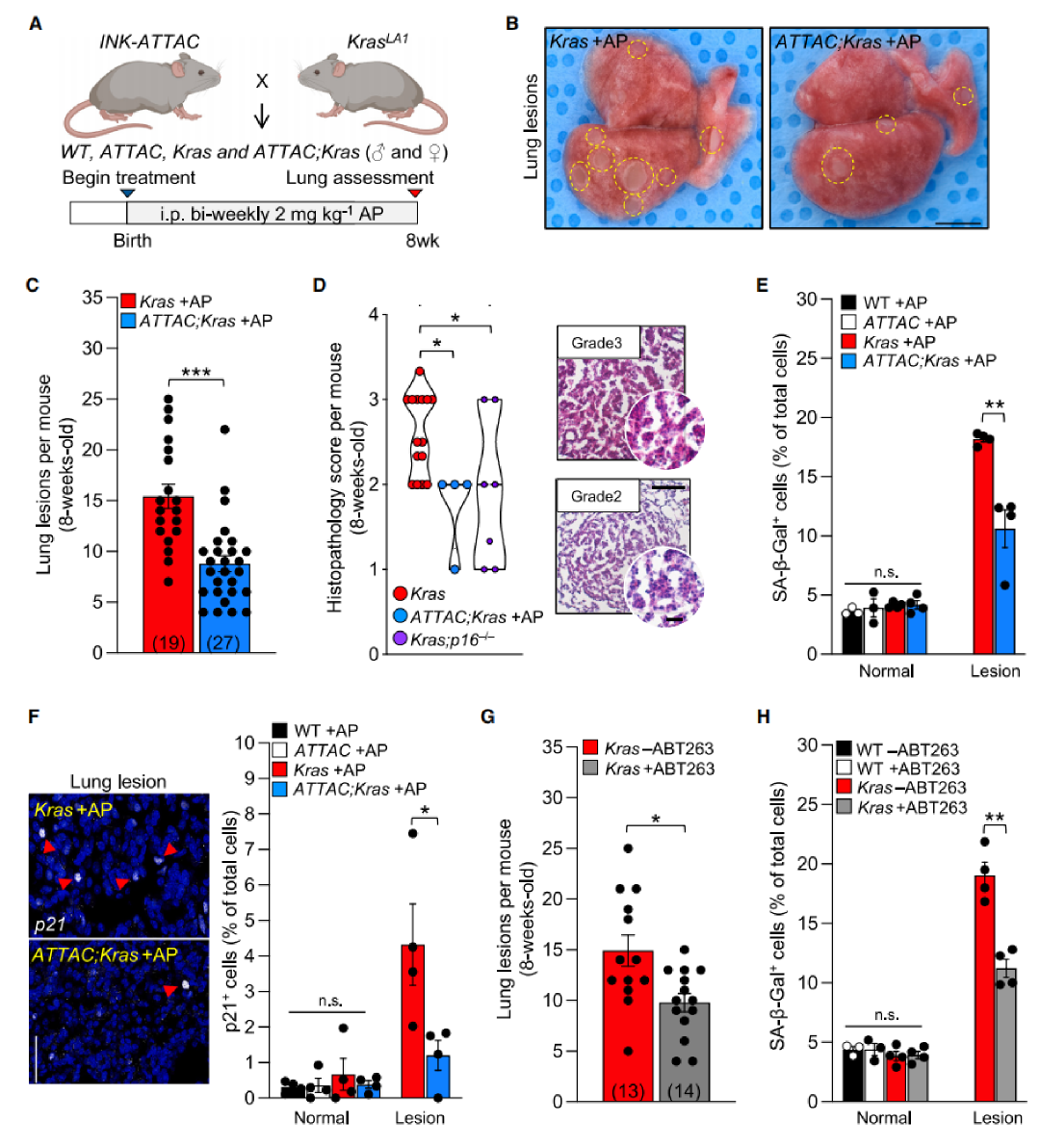
通过基因敲除(p16/p21KO)、AP20187靶向清除、ABT263药物处理等方式,清除p16+衰老细胞或阻断衰老程序,均能减少Kras小鼠肺腺瘤数量、降低病变程度,延缓肿瘤发生。

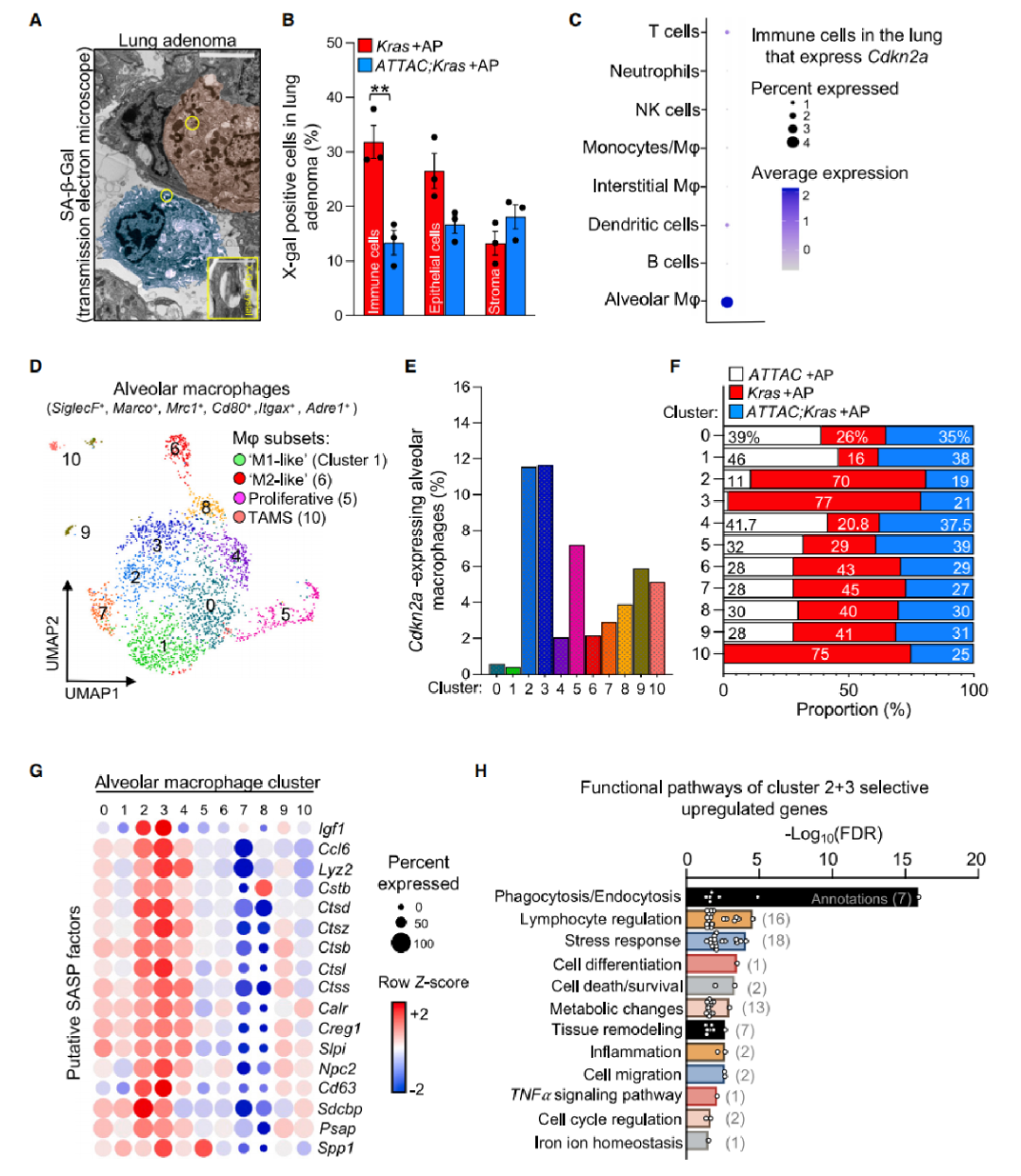
1.高表达p16和CXCR1的衰老肺泡巨噬细胞为特定亚群,对衰老清除剂敏感;
2.其通过抑制细胞毒性T细胞积累削弱抗肿瘤免疫,促进肿瘤发生;
3.小鼠中清除该细胞可减少肺腺瘤,人类早期NSCLC样本中亦存在这类细胞。

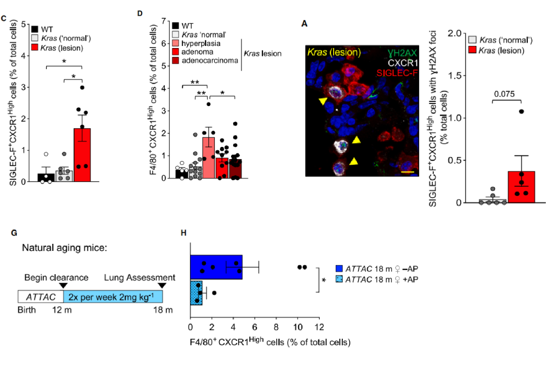
研究发现,衰老肺泡巨噬细胞会在肿瘤性肺组织中发生特异性积聚,该现象既存在于Kras驱动的肺癌小鼠模型的肺肿瘤组织中,也在人类早期非小细胞肺癌的肿瘤性肺组织中得到验证。
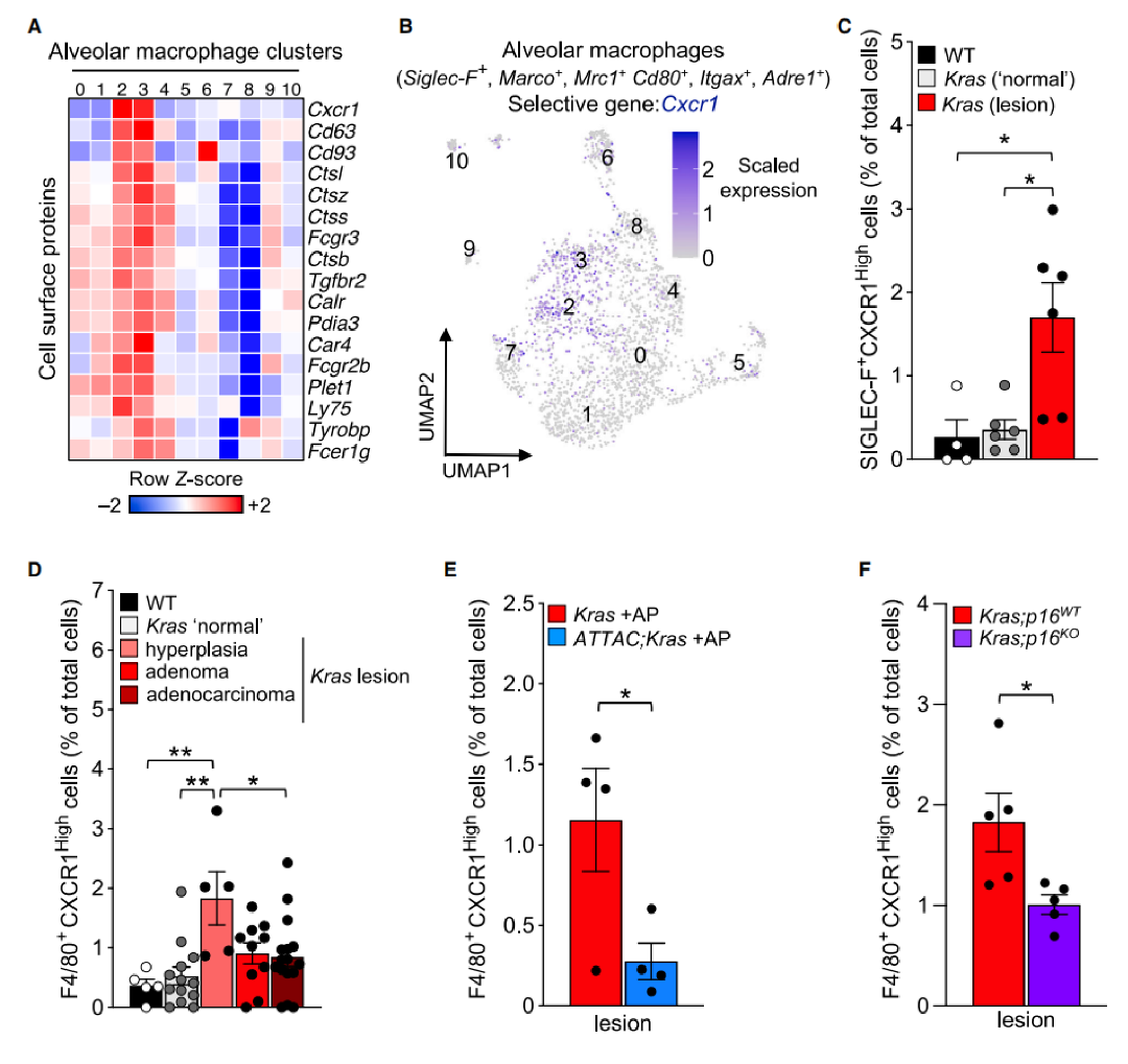
5. 衰老肺泡巨噬细胞在衰老肺组织中数量增

研究发现,自然衰老小鼠的肺部组织中,衰老肺泡巨噬细胞的数量会显著增加,且该类细胞与肺癌模型中促肿瘤的衰老肺泡巨噬细胞特征一致。

研究在 Kras 驱动的肺肿瘤小鼠模型中证实,针对性清除衰老肺泡巨噬细胞,可有效减少肺腺瘤形成、降低病变程度,进而显著延缓肺肿瘤的发生。
7. 肺肿瘤发生过程中清除衰老细胞可促进细胞毒性 T 细胞的聚集

研究发现,在肺肿瘤发生的进程中开展衰老细胞清除干预,能够有效促进细胞毒性 T 细胞的聚集;这一结果明确阐明了清除衰老细胞可延缓肺肿瘤发生的关键免疫机制,同时也印证了衰老细胞的存在会抑制细胞毒性 T 细胞的积聚、进而削弱机体抗肿瘤免疫应答的潜在作用,为后续从调控抗肿瘤免疫的角度靶向衰老细胞开展肺肿瘤干预研究,提供了重要的机制学依据。

研究发现,作为细胞衰老核心标志物的 p16 阳性衰老巨噬细胞,会在人类肺癌的早期阶段出现特异性积聚的现象,该发现为探究人类肺癌早期发生的细胞机制提供了关键的组织学依据。
本部分结合前期研究,阐明了衰老细胞在 Kras 驱动肺肿瘤发生中的作用机制与临床价值。
研究在 Kras 肺癌小鼠模型中证实,p16+CXCR1 + 具有衰老样特征的肺泡巨噬细胞亚群通过抑制抗肿瘤 T 细胞应答促进肺肿瘤发生,靶向清除该亚群可延缓肿瘤形成,且清除药物 AP 仅对该亚群有特异性杀伤作用,对其他非衰老 p16 + 细胞无影响;该发现在未经治疗的人类早期 NSCLC 患者中也得到验证,与近期相关研究结论一致。
研究还将细胞衰老程序与固有免疫系统关联,发现该巨噬细胞亚群会随自然衰老和肿瘤发生积聚,同时通过体内实验揭示肿瘤微环境中 p16/p21 介导的细胞衰老会营造促瘤微环境,早期阻断其作用可抑制肿瘤形成。
此外,研究指出了后续对该衰老巨噬细胞亚群深入研究的方向,并为肺癌早期靶向特定衰老免疫细胞的治疗干预提供了理论依据。
1.鉴定促瘤特异性衰老细胞亚群
首次明确高表达 p16 和 CXCR1 的衰老肺泡巨噬细胞亚群,具有独特衰老表型与促瘤特性,在 Kras 驱动肺癌小鼠肿瘤早期及人类早期非小细胞肺癌组织中特异性积聚。
2. 揭示全新促瘤免疫机制
该亚群通过抑制细胞毒性 T 细胞的积聚与活性,削弱机体抗肿瘤免疫应答,建立 “细胞衰老 - 固有免疫异常 - 抗肿瘤 T 细胞抑制” 的新关联。
3. 验证靶向治疗临床潜力
通过基因敲除、药物干预等手段,在小鼠模型中证实靶向清除该亚群可延缓肺肿瘤进展,且人类早期肺癌样本中存在同类细胞,为早期肺癌靶向治疗提供实验依据与转化可能。
文献速递 | 衰老重编程通过协调的基因调控释放肿瘤免疫监视功能
文献解读 | 麦角硫因通过CSE依赖的过硫化作用增强 cGPDH活性,延长老年动物的健康寿命
文献解读 | 分子伴侣介导的自噬导致 PLCG1 降解受损, 从而促进细胞衰老和椎间盘退变
